Regeln: Die Spielregeln und häufig gestellte Fragen.

Die Spielregeln

Wer kann spielen?

Jeder. Einfach registrieren, anmelden und los legen.

Wer kann gewinnen?

Jeder. Einfach registrieren, anmelden und gewinnen.

Was kostet das Tippen?

Das Tippen ist kostenlos. Natürlich ist es Ihnen überlassen, ob Sie innerhalb Ihrer Gruppe mit einem Wetteinsatz spielen, der von Ihnen verwaltet wird.

Bis wann kann getippt werden?

Jeweils bis zum Anpfiff/Start des Spiels/Rennen.

In einer Gruppe tippen?

Es gibt zwei Möglichkeiten: Entweder Sie Sie eröffnen eine neue Gruppe (und laden Ihre Kollegen zum Mittippen in Ihrer Gruppe ein) oder Sie spielen in einer bestehenden Gruppe mit. Die Gruppen ermöglichen den direkten Vergleich innerhalb eines abgegrenzten Personenkreises. Dank der Gruppenmöglichkeit hat eine Firma oder ein Club den besten überblick über den aktuellen Stand Ihres internen Totos.

Welche Informationen liefert die Punktetabelle des Spielerprofils?

Die Punktetabelle gibt Auskunft über den bisherigen Punktestand: Die Zahl der abgegebenen Tipps bezieht sich nur auf die Spiele, die sie getippt haben. Der Quotient aus Gesamtpunktzahl und abgegebenen Tipps ergibt die durchschnittliche Punktzahl pro Tipp.

Wie funktioniert die Gruppenadministration?

Der Gruppengründer ist gleichzeitig auch Gruppen-Administrator. Er erhält eine Liste aller Spieler in seiner Gruppe und hat das Recht, Spieler aus der eigenen Gruppe zu entfernen. (Ausschluss aus der Gruppe, der betreffende Spieler kann als Einzelspieler mit seinem aktuellen Punktestand natürlich weitertippen)


Häufig gestellte Fragen

"

Wie kann ich Kontakt zu anderen Spielern aufnehmen?

In der Rangliste können Sie jedes Spielerbild anklicken. Darauf öffnet sich das Spielerprofil, wo Sie auf "Nachricht senden" klicken. Schreiben Sie Ihre Mitteilung in das sich öffnende Mailfenster und senden Sie die Mitteilung."

Kann ich als Gruppengründer mir nicht bekannte Spieler aus der eigenen Gruppe entfernen?

Ja, das geht. Der Gruppengründer ist gleichzeitig auch Gruppen-Administrator. Sein Profil beinhaltet eine Liste aller Spieler in seiner Gruppe. Der Gruppen-Administrator hat das Recht, Spieler aus der eigenen Gruppe zu entfernen. Dazu benutzt er/sie die Funktionen Austreten (Ausschluss aus der Gruppe, der betreffende Spieler kann als Einzelspieler mit seinem aktuellen Punktstand natürlich weitertippen).

Kann ich nachträglich die Gruppe wechseln?

Ja, sofern Sie nicht Gruppengründer sind. Dann können sie sich abmelden aus ihrer bestehenden Gruppe und in eine Neue wechseln.

Wie kann ich eine Gruppe gründen?

Wenn Sie noch in keiner Gruppe sind erscheint nach dem Login Automatisch die Seite in welcher sie entweder einer bestehenden Gruppe beitreten oder eine neue Gruppe gründen können.

Kann ich als Spieler in einer Gruppe eine neue Gruppe gründen?

Wenn Sie bereits einer Gruppe zugeteilt sind, müssen sie erst aus dieser austreten. Danach können sie einer anderen Gruppe beitreten oder eine neue Gruppe gründen.

Kann ich als Gruppengründer zu einer anderen Gruppe wechseln?

Gruppengründer bleiben unveränderlich Gruppengründer. Falls sie zu einer anderen Gruppe wechseln wollen, müssen sie die bestehende Gruppe auflösen.

Warum wurden meine Tipps nicht gespeichert?

Eventuell haben Sie nach dem Wettschluss getippt.

Warum kann ich mich nicht anmelden?

Wenn Ihr Browser keine Cookies akzeptiert, dann werden Sie nicht als Spieler erkannt und können sich nicht anmelden. In Ihrem Browser können Sie unter Extras/Internetoptionen die Sicherheitsstufe verändern.

Welches Resultat zählt bei der KO-Runde?

Ein heiss diskutiertes Thema. Für die Ermittlung der Punkte wird das ofizielle Endergebnis zu Grunde gelegt, inkl. Verlängerung und eventuellem Elfmeterschiessen. Die Anzahl der Tore aus dem Spiel und dem Elfmeterschiessen wird für das Endergebnis addiert.


Mannschaftssport

Als Mannschaftssport wird eine Art von Sport bezeichnet, in dem nicht einzelne Individuen im Wett- bewerb gegeneinander antreten, sondern Gruppen, sogenannte Mannschaften. Diese Sportausübung wird Mannschaftsspiel genannt. Zum Beispiel: Fussball, Handball, Eishockey, Basketball etc.

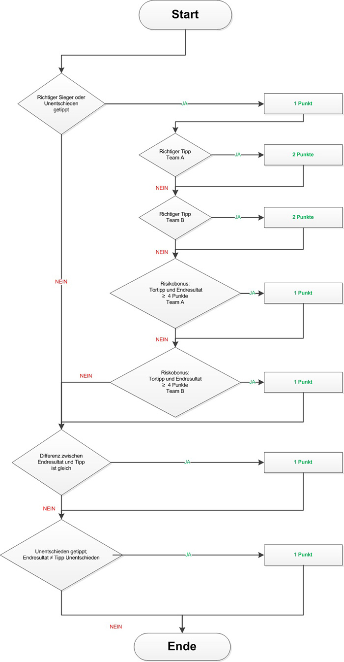
Beim Mannschafssportarten in unserm Tipspiel werden die Punkte unter Einhaltung der folgenden Regeln verteilt.

1 Punkt für das korrekte Endresultat (Sieg oder Unentschieden).
Beispiel 1:
Tipp: 2:3, Spiel 1:4 = 1 Punkt

2 Punkte für das korrekte Endresultat und die richtige Punktzahl einer Mannschaft.
Beispiel 1:
Tipp: 3:1, Spiel 2:1 = 2 Punkte

4 Punkte für das korrekte Endresultat und die Anzahl der Punkte (richtiger Ausgang und exakte Torzahlen beider Mannschaften).
Beispiel 1:
Tipp: 2:1, Spiel 2:1 = 4 Punkte

1 Punkt für eine Punktwahrscheinlichkeit.
Beispiel 1:
Wenn der Benutzer tippt, dass eine Mannschaft mehr als 3 Punkte erzielt und dies zutrifft, bekommt er 1 Punkt pro Resultat.


Beispiel 2:
Tipp: 2:4, Spiel 1:4 = 1 Punkt

Beispiel 3:
Tipp: 4:4, Spiel 4:4 = 2 Punkte

Beispiel 4:
Tipp: 3:4, Spiel 1:4 = 1 Punkt z.B.

Beispiel 5:
Tipp: 5:4, Spiel 1:4 = 0 Punkte z.B.

Beispiel 6:
Tipp: 5:4, Spiel 5:4 = 2 Punkte

Weitere Punkte werden gutgeschrieben wie folgt.

1 Punkte für ein zutreffendes Unentschieden bei einem falsch getippten Punktestand.
Beispiel 1:
Tipp: 3:3, Spiel 2:2 = 1 Punkte

1 Punkt für die korrekt getippte Differenz.
Beispiel 1:
Tipp: 2:3, Spiel 1:2 = 1 Punkte

Beispiel 1:
Tipp: 1:3, Spiel 2:4 = 1 Punkte

Beispiel 1:
Tipp: 1:5, Spiel 2:6 = 1 Punkte

Abschliessend werden die Punkte pro Spiel und Spieler zusammengefügt und ergeben das relevante Total. Die Resultate werden innerhalb einer Gruppe bzw. eines Tippspiels ausgewertet und zur Verfügung gestellt.


Individualsport

Unter dem Begriff Individualsport werden Sportarten zusammengefasst, die überwiegend auf den Leistungen des Individuums basieren und nicht primaär in Mannschaften organisiert sind. Hierzu zählen z.B. Formel 1, Schwimmen, Kampfsport, Golf, Tennis, Turnen, Sportschiessen etc.

Beim Individualsport in unserm Tipspiel werden die Punkte unter Einhaltung der folgenden Regeln verteilt.

1 Punkt für den korrekten Tipp.
Beispiel 1
Tipp: erster Platz Fernando Alonso
Endresultat: Fernando Alonso ist erster geworden.

1 Punkt für 3 korrekte Tipps im gleichen Spiel.
Beispiel 1
Tipp: erster Platz Fernando Alonso
Endresultat: Fernando Alonso ist erster geworden.

Beispiel 2
Tipp: zweiter Platz M. Schumacher
Endresultat: M. Schumacher ist zweiter geworden.

Beispiel 3
Tipp: dritter Platz Sebastian Vettel
Endresultat: Sebastian Vettel ist dritter geworden.

Abschliessend werden die Punkte pro Spiel und Spieler zusammengefügt und ergeben das relevante Total. Die Resultate werden innerhalb einer Gruppe bzw. eines Tippspiels ausgewertet und zur Verfü-gung gestellt.


Bonusfragen

Bonusfragen sind dazu da um zusätzliche Punkte zu gewinnen. Denke daran, deine Tipps pünktlich zu setzen. Beachte bitte, dass du bei den Gruppensiegern die richtigen Teams auswählst.

Zum Beispiel:

» Tippst du den Europameister richtig bekommst du zusätzlich 10 Punkte.
» Richtiger Gruppensieger gibt 5 Punkte.

Abschliessend werden die Punkte pro Spiel und Spieler zusammengefügt und ergeben das relevante Total. Die Resultate werden innerhalb einer Gruppe bzw. eines Tippspiels ausgewertet.


Intellig. Punktesystem

Intellig. Punktesystem



Kontakt

Für Fragen oder Probleme sind wir unter der Mailadresse: info@tiplay.ch jederzeit ereichbar.

Mitwirkende:

Marius Däpp / Nermin Elkasovic

Anschrift:

Däpp Informatik
Aspenstrasse 2
8580 Sommeri
Schweiz